×
模态框(Modal)标题
在这里添加一些文本
Close
Close
Submit
Cancel
Confirm
×
模态框(Modal)标题
×
Toggle navigation
JPRMG
Home
About Journal
Editorial Board
Journal Online
Current Issue
Archive
Most Read
Most Download
E-mail Alert
Instruction
Call for Paper
Open Access
Publication Ethics
Contact Us
中文
Home
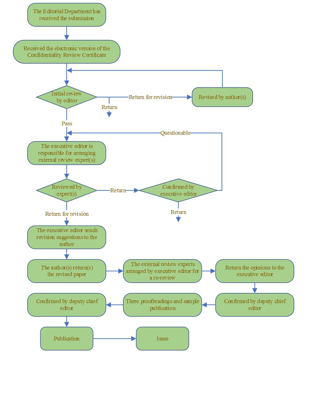
Manuscript Processing Flowchart
Manuscript Processing Flowchart
Pubdate: 2025-01-10 Viewed: 1402